Skip to main content
Image
Renewable Energy Sources Use Case Stylized Graphic

Poznan Supercomputing and Networking Center (PSNC), our project coordinator from Poland is developing this use case of the HiDALGO2 project – the Renewable Energy Sources Use Case (RES).

Renewable energy sources are undeniably a key component of a global transformation required for limiting anthropogenic climate changes. While harvesting energy from wind or solar radiation has its own limitations in terms of accessibility of the energy source, there arises a necessity for optimisation of the harvesting process. The amount of energy that can be produced depends on the weather conditions which are a result of complex multiscale phenomena in the atmosphere.

“PSNC develops a digital twin for renewable energy sources for modelling fine-grained weather conditions for wind and photovoltaic farms and providing estimates of energy production“

PSNC develops a digital twin for renewable energy sources, a comprehensive tool named RES for modelling fine-grained weather conditions for wind and photovoltaic farms and providing estimates of energy production. The framework introduces a multiscale approach for solving governing equations with computational fluid dynamics (CFD) techniques by using two separate models for different scales: WRF and EULAG. The first is well suited for larger scales and easy nesting of a subdomain, while the second is more suitable to perform complex simulations in an HPC environment to obtain detailed weather forecasts, tailored towards wind renewable energy sources, such as a separate wind speed and direction values for each wind turbine in the modelled farm. Such a level of detail significantly increases the quality of the digital twin and its energy production estimations done at the post-processing stage.

The described framework has been introduced to one of the largest Polish energy operators where its capabilities are tested for several purposes. As the operator owns multiple wind farms, their energy production estimation is detailed with the created digital twin. RES is also used to create a digital twin of energy infrastructure in urban areas in order to predict its failures due to upcoming wind gusts, as well as excessive temperatures or icing.

Find the RES Codes here

 

The aim of the Renewable Energy Sources Use Case for HiDALGO2

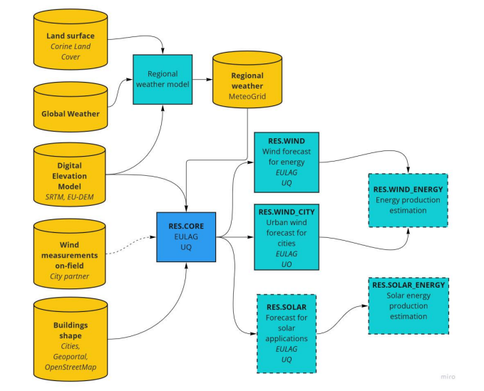
Diagram presents control and data flow for Renewable Energy Sources use case
Diagram presents control and data flow for Renewable Energy Sources use case

The overall aim of the RES use case is to provide more advanced models for wind energy (RES.WIND_ENERGY) and solar energy (RES.SOLAR_ENERGY) calculators based on RES. prediction. Also, it will exploit Exascale for RES models to study the impact of uncertainties in the model and limit those (thus minimising the demand for computational resources), and run and improve performance for larger domains (and finer meshes) to gain knowledge if more detailed simulation results in better predictions (cost vs. quality of results). Additionally, it will enhance the sun/shade model in RES.SOLAR.

 

Main Algorithms, Tools, and Data in the Renewable Energy Sources Use Case

The RES solution is based on two models – WRF and EULAG. The former is an open-source, community-based model developed by the National Center for Atmospheric Research (NCAR). While no improvements have been made directly to the model, a set of additional tools have been provided such as automatic boundary conditions generation, automatic model run, and input data conversion just to name a few (RES.TOOLS, part of RES.CORE). EULAG is an all-scale geophysical flow solver that supports a wide range of applications. In RES, it was tailored towards simulating flows over complex terrain topography or through building structures in urban environments. The model has been coupled with the aforementioned WRF, improved with the vertical wind profile for wind turbines, and extended with functionality for defining sources of pollutants.

The RES models use publicly available data, which are used as boundaries for input parameters. For the initial weather conditions, Global Forecast System external data is used, but other available and similar information may be utilised as well. The terrain topography data is delivered by the publicly available repositories: SRTM and EUDEM. The land cover is obtained from publicly available CORINE data. The building shape and height are delivered by interested cities, but publicly available data can be used, such as Geoportal (data for Polish cities) or OpenStreetMaps.

 

The contribution of RES to renewable energy sources industry

The outputs of the RES use case will assist wind and solar plant owners and operators to  maximise the outcome of wind turbines or solar panels, stabilise the grid, and optimise income from trading energy.

Furthermore, the wind and solar plant planners and builders can find the best spots for their solar/wind plants. Last, the urban planners can spot the best location for a building to maximise (or minimise) the solar and wind effect.

Find the RES Codes here